Automate Knowledge Workflows
Back
    Title*Automate Knowledge Workflows
    Detail

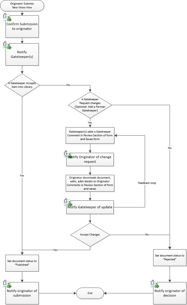
    Once the system has been implemented, users can be allowed to self-publish or submit through a quality control workflow. Quality workflows mark new content as “pending” and have a process of gatekeepers to decide which new content will be published. Several types of workflow can be used:




    REVIEW WORKFLOW

    Review workflows can be used to identify content that needs to be checked periodically.  Where a review workflow is used, last and next reviewed date metadata is required. 

    Review periods can be set to automatically start the review workflow 12, 18 or 24 months from the published date.  Review workflows can automatically send prompts to authors and gatekeepers on the review date and/or out of date content can be identified in a report.

    SINGLE GATEKEEPER WORKFLOW

    When uploading content using Sysero for Office, or via the web interface, new items marked as pending send notification’s via email to the one or more people defined as Gatekeepers.  The Gatekeepers can sanitise and stylise the content before accepting it, or send a re-work or rejection notice to the author. 

    VARIABLE GATEKEEPER WORKFLOW

    The variable gatekeeper workflow builds on the previous workflow by allocating the Gatekeeper depending on the metadata.  The most common example is to route content to specific Gatekeepers depending on the authors department.  Whilst content can be filed under multiple departments, this workflow identifies a Primary Department

    ESCULATION WORKFLOW

    This allows the Gatekeeper to route specific content to a colleague or manager for further evaluation.  In this workflow the manager gets added to the Gatekeeper role for the specific item.

    SummaryIncrease quality and reduce risk through gateway review workflows for new and existing know how
    More Information4
    Resource TypeProgramme
    Publish DateOct 2016
    Privacy Policy
    Cookies help us to improve your user experience. By using this site you consent to cookies being stored on your device. Read more...
    View or hide all system messages